Welcome to My Blog
It’s where I share insights about starting and succeeding in your business analyst career.
Sign Up for the Free Quick Start to Success Workshop
Discover the opportunities you have as a business analyst.
By signing up, you agree to our Privacy Policy. Your details are safe with us.
Sign Up for the Free Quick Start to Success Workshop
Discover the opportunities you have as a business analyst.
By signing up, you agree to our Privacy Policy. Your details are safe with us.
- All Topics
- BA Skill Set
- Career Strategy
- Case Studies
- Getting Started
New Book for Business Analysts: How to Deliver More Value
Want to boost your impact as a business analyst? Learn a new approach to delivering real value and staying ahead in a changing world with my newest book: ...
AI Prompt Engineering for Business Analysts
If you're a business analyst and you know AI is the next skill you need to master—but you’re not sure how to get real, tangible, and useful results—this ...
From First-Time Business Analyst to Leading a High-Performing Team: Salena Giacomini
Today we meet Salena Giacomini, who was recently promoted to Director of Business Analysis and invested in training to elevate her entire team. In this interview, you’ll discover: ...
The Key Role of Business Analysts in Early Project Planning
Have you ever been pulled into a project at the last minute, after the scope has been set, the timeline locked, and critical decisions already made? It’s a ...
How to Scope a Project: A 5-Part Approach
When starting a new project, establishing clarity about scope is absolutely essential. Scope clarity means defining what's included in the project or the initiative, and just as importantly, ...
How to Prepare for a Business Analyst Performance Review
Are you preparing for your annual performance review? Are you wondering what kind of conversation you should have with your manager about what you accomplished this year and ...
Gaining Confidence to Thrive as a Cybersecurity BA: Precious
Today, we meet Precious, a cybersecurity business analyst in the UK. After 2 years of BA experience and transitioning to a new role, Precious found herself a bit ...
New Project? Here’s What to Do First…
There is one incredibly important thing to do first on ANY project... ⛅ Especially if you are in an ambiguous role like being a "Business Analyst." 💯 Even ...
From Laid Off to Mentor of Business Analysts: Anna
Today we meet Anna, a business analyst who has been journeying with Bridging the Gap since 2017! What we love about Anna’s story is how she found herself ...
Turning a Skill Set into a Repeatable Framework: Chad Crider
Today we meet Chad Crider, a recent participant in The Business Analyst Blueprint® training program and an Applications Analyst from CNG Inc in Ohio. With over 20 years ...
Guide to Business Analyst Performance Metrics and KPIs
As you are growing your business analysis team and practice, it's likely that you'll want to put business analysis performance metrics and KPIs (Key Performance Indicators) in place ...
What is a Business Analyst? – The Ultimate Guide to The Business Analyst Role, Responsibilities, Job Description, and Mindset
On every successful project, you'll find a business analyst. They may not have the business analyst job title, and they may not even be aware they are doing ...
Is A College Degree Required to Start a Business Analyst Career?
If you are looking to start a business analyst career, you may be wondering if a college, undergraduate, or bachelor's degree is required. While I believe the answer ...
Terry Mullins: Professional Growth Boost
Today, we meet Terry Mullins, who is currently working as an IT business analyst in the engineering and construction industry. Terry shares his experience in The Business Analysis ...
10 Business Analyst Performance Goals
If you are a passionate business analyst, driven by your work, crafting performance goals can feel challenging, especially when you feel torn between serving your organization and advancing ...
Nathan Relevy: How The Blueprint Filled the Gaps in His 16-Year BA Career
Today, we meet Nathan Relevy, an entrepreneur providing bespoke software solutions to businesses from the United Kingdom. Nathan shares how he is using the tools he learned in ...
The Business Analyst Blueprint® Framework
To be successful as a business analyst, you need a toolbox and a framework. 🎯 A TOOLBOX of techniques that you can pick and choose from, based on ...
A Business Analyst Who’s Thriving in the Energy Industry: James Dean
Today we meet James Dean from Ireland, a recent participant in The Business Analyst Blueprint® who is thriving as a business analyst in the energy industry. James shares ...
What is Data Mapping?
As a business analyst, you need to have the ability to showcase how data seamlessly flows between information systems, ensuring smooth operations, and avoiding the headaches of data ...
The Power of Wireframes
Imagine using a simple wireframe to create a visual representation of a screen in just a matter of minutes. No, you don’t have to be a UX designer ...
How to Create a System Context Diagram to Model Data Flows
Looking to master the art of clarifying project scope in a flash? Say hello to the System Context Diagram, your secret solution to project scope! In today’s world, ...
The 7 Secrets of Good and Great Business Analysts
In my experience as a business analyst, manager of business analysts, and now trainer of business analysts, there are certain qualities that set high-performing business analysts apart. These ...
How to Get Meaningful Sign-Off on Requirements
One of the most frustrating challenges on a project is when the developers build a solution that everyone thought the business signed off on only to have significant ...
5 Types of Requirements Documents Business Analysts Create
Imagine you are ready to dive deep into a new project, but amidst the sea of information and tasks, you find yourself at a crossroads: What documents should ...
How to Avoid These 5 Business Analyst Mistakes!
Many business analysts are perfectionists by nature and want to do everything they can to avoid making mistakes. But it's not uncommon for our perfectionism to actually be ...
5 Effective Diagramming Tools You Can Afford
Did you know that using visual models can improve communication, reduce misunderstandings, and facilitate collaboration in business analysis projects? If you’re not using some type of diagramming tool ...
How To Avoid Imposter Syndrome
I have coached a lot of incredibly talented professionals and almost every one of them have moments (or days, weeks, months, or even years) of self doubt, or ...
Business Analyst Certification Options – Introducing the Applied Certification in Business Analysis™ (ACBA)
As Bridging the Gap introduced the Applied Certification in Business Analysis™, which you can earn when you participate in The Business Analyst Blueprint® certification program, we’ve been receiving ...
Unlocking Your Potential as a Business Analyst: Harnessing the Power of Essential Oils
Discover the keys to boosting your confidence, enhancing mental clarity, and unlocking your full potential as a business analyst. In this video from an exclusive LinkedIn Live session ...
Work Samples That Get You Hired for a Business Analyst Job
If you are exploring new job opportunities, and a good set of work samples can really set you apart in the interview. But there’s an art to leveraging ...
The Difference Between Business Intelligence and Business Analyst Roles
It’s all about data these days and in this video, Laura Brandenburg explores the key differences between business intelligence and business analyst roles. If you’re looking for a ...
Navigating the Interplay between Project Management and Business Analysis for Project Success
Project Managers and Business Analysts are two roles that are often intertwined and sometimes confused. While similar, they have distinct responsibilities and skill sets. I recently hosted a ...
How to Excel as a Lead Business Analyst
Becoming a Lead Business Analyst is a significant step in your career. It means more authority, more responsibility, and more impact. If you’re curious whether or not you ...
What is a Functional Analyst?
Looking to take your career as a business analyst to the next level? Wondering how a Functional Analyst role can fit into your career path? There is a ...
How to Leverage a Hybrid Role For Your Career Expansion
Hybrid roles are becoming more of a reality in today’s workforce. You may be a business analyst while also taking on other roles like becoming a project manager, ...
From Product Manager to Business Analyst: Nina Brackett
Today we meet Nina Brackett, a Senior Business Analyst, who recently completed The Business Analyst Blueprint® training program and gained the confidence in her role that she had been ...
These Are the Top Technical Skills that Business Analysts Really Need to Know
Today we’re going to answer a question that comes up quite often, and that’s what technical skills a business analyst needs to be well-positioned in the job market ...
What is the Difference Between a Subject Matter Expert and a Business Analyst?
As you explore job roles, are you curious about the difference between a business analyst and a subject matter expert (SME)? Are you unsure if your skills qualify ...
Job Titles for Business Analysts
Are you looking for a business analyst job and finding a dizzying array of job titles? Do you have a title other than Business Analyst but know you ...
How to Use ChatGPT (and OpenAI) to Increase Your Efficiency as a Business Analyst
You’ve likely heard about ChatGPT, the free tool released by OpenAI. Imagine being able to expand your thinking, create draft documentation with ease, and streamline your work as ...
How to Build Rapport with Critical Stakeholders
Are you working with new stakeholders in a new company or project? As a business analyst, building rapport with critical stakeholders is one of the best ways to ...
How to Manage Change Requests
As a business analyst, you can make a huge difference in how change is managed and save your teams a lot of re-work while neutralizing the negative energy ...
How to Analyze a “To Be” Business Process
As a business analyst, it’s your role to analyze the To Be Business Process and help your stakeholders define how work will flow once the new solution is ...
How to Analyze an “As Is” Business Process
As a business analyst, it’s your job to analyze the As Is Business Process in your organization to help everyone get on the same page. If customers are ...
From Technical Writer to Lead Business Analyst and a $20K Salary Bump: Amelia McHenry
Today we meet Amelia McHenry, a Business Analyst, who completed The Business Analyst Blueprint® program where she gained the confidence to go from a technical writer to a ...
Elevating the BA Contribution on an Agile Software Development Team: Dave Gallant
Today we meet Dave Gallant, a Business Analyst for the Federal Government from Ontario, who recently completed The Business Analyst Blueprint® training program where his biggest takeaway was ...
Business Architecture: The Ins and Outs with Whynde Kuehn
Whether you’re learning about business architecture for the first time or dreaming of ways to grow your BA career into a business architecture role, my conversation with Whynde ...
From imposter syndrome to confidence: Alison Whitwood
Today we meet Alison Whitwood, a Technical Business Analyst from Sydney, Australia, who recently gained the confidence she needed to succeed in her new role. What we love ...
How to Write User Stories
User stories are a way of capturing requirements that are commonly used on agile software development teams. The cornerstone of a user story is a single statement in ...
How to Draw a Process Map
A process map is a visual model that shows how a collection of activities are sequenced together to accomplish work in an organization. One of the great things ...
What Requirements to Specify for COTS and SaaS Projects
With the vast majority of projects being delivered using pre-built solutions, it is important to understand how to specify requirements for COTS (commercial-off-the-shelf) software and SaaS (software-as-a-service) projects. ...
10 Tips to Engage Stakeholders
Stakeholder engagement is critical to success as a business analyst. Yet, often BAs will face challenges getting stakeholders engaged on their projects. They don’t show up to meetings ...
The Difference Between a Product Manager Role and a Business Analyst
The product manager role and business analyst role go hand in hand. Many product managers get their start as business analysts, and as a product manager, you can ...
Director of Operations: An Insider Look
Today we meet Paula Bell, the new Director of Operations for Bridging the Gap. From Program Instructor to Program Manager and now to Director of Operations, we are ...
The Top 5 Elicitation Techniques Used By Business Analysts
Elicitation is the process of discovering the requirements. In particular, elicitation often refers to engaging with stakeholders to understand their needs and expectations when it comes to the ...
Requirements Prioritization Made Simple
Ask your stakeholders to prioritize requirements and you are likely to hear groans. While conceptually we understand that project budgets are limited, and requirements prioritization helps us receive ...
How Business Analysts Create Value
As a business analyst, I’m focused on creating positive change for my organization, and ensuring my work adds value and increases the return on investment for projects.For those ...
How to Become a Business Analyst Mid-Career
Business analysis is a high-potential career with a growing number of opportunities and a competitive salary. You'll see a lot of advice saying that you need to go ...
Confidently Transitioning into a Senior Business Analyst Role in the Cybersecurity Industry: Michelle Bosomworth
Today we meet Michelle Bosomworth, a Senior Business Process Analyst in the Cybersecurity industry from Southwestern Ontario, who recently acquired a senior role in her company while sharpening ...
From Project Manager to Business Analyst: Wendell White
Today we meet Wendell White, a Project Manager, who recently completed The Business Analyst Blueprint® training program. What we love about Wendell’s story is that, similar to many ...
Contracting as a Salesforce Business Analyst: Stephanie Belhomme
Today we meet Stephanie Belhomme, a Salesforce Admin from New Jersey, who used The Business Analyst Blueprint® training program to solidify her business knowledge and maximize her opportunity ...
Mental Fitness for Business Analysts
Do you ever feel like you are holding yourself back from your full potential in your career and relationships? The concept of mental fitness is all about our ...
Requirements Estimation: How to Create a Business Analyst Timeline
Here's a scenario you may have run into: You receive a short request from a stakeholder about a new project. It's been given top priority by your ...
The Power of Perseverance: John Sim Becomes a Salesforce Business Analyst Consultant
Today we meet John Sim, a Financial Business Analyst from San Francisco, who recently landed a job as a Salesforce Business Analyst after much determination. What we love ...
Dealing with Difficult Stakeholders Who Are Resistant to Change
As business analysts improving business processes, it’s not uncommon for us to encounter stakeholders with a deep-rooted suspicion of IT and the belief that no matter what, the ...
How to Conduct a Requirements Review
A requirements review or walk-through is a meeting where you gather all of your stakeholders together and walk-through the requirements documentation, page-by-page, line-by-line, to ensure that the document ...
Gaining the Confidence and Skills to become a Salesforce Consultant: Faraz Khan
Today we meet Faraz Khan, a Salesforce Consultant, who recently was invited as a speaker for the Salesforce BA Summit alongside our founder, Laura Brandenburg, and Bridging the ...
The Agile Business Analyst: 4 Crucial Strategies for Success
Many business analysts feel like their role is not needed in agile. We hear that agile teams don’t want “requirements” and so we assume they don’t want business ...
Why You Are Getting Interviews But Not an Offer for a Business Analyst Job: Natalie Fisher
Today we meet Natalie Fisher, a career mindset coach, who explains why you may be getting job interviews, but no job offers. Natalie has helped hundreds of people ...
Starting a New Business Analyst Job – 5 Things to Do First
When you are starting a new business analyst job, it’s an exciting time, but it can also be nerve-racking. Will you be expected to hit the ground running, ...
Top 10 Business Analyst Job Interview Questions and Answers
Are you preparing for a business analyst job interview and wondering what questions you might be asked? In this article, we'll look at the types of questions you are ...
How to Get Started as a BA Even if You Have No Formal Experience
If you are looking to start a business analyst career, but don’t yet have any business analyst experience, you might feel caught in a trap. What comes first, ...
How to Protect the Emotional Investment You Make in Your BA Work
As a business analyst, it’s not uncommon for me to get way over-invested emotionally in my projects and my work. I’m guessing a lot of you have a ...
Providing Credibility for Your Knowledge and Experience with The Blueprint®: Emma Lander
Today, we meet Emma Lander, a CSI Analyst from Bournemouth, England, who recently completed The Business Analyst Blueprint® training program while simultaneously transitioning into a new career. What ...
How to Take Your Career into Your Own Hands by Examining the Environment Around You: Beverly Sudbury
Today we meet Beverly Sudbury, a Business Process Analyst from Prince Edward Island, who recently took control of her career and went from a Software Tester and instead ...
Business Analysis Process Framework: Step-By-Step Guide
One of the most common challenges I see in the business analysis profession is a struggle to help stakeholders understand the value of the business analysis process framework ...
How to Create an Entity Relationship Diagram (ERD)
An Entity Relationship Diagram (ERD) is a data model describing how entities (or concepts or things) relate to one another. When created by business analysts or business users, ...
How to Write a Use Case: Template + Tutorial
A use case is a powerful tool to both analyze and communication the software requirements. If you have a business background, a use case will help you define ...
How to Analyze a Business Process – with a Process Template
When you are trying to figure out what problem to actually solve before you dive deep into the software requirements, you'll want to analyze the business process. And ...
What is the Difference Between a Business Analyst and a Systems Analyst?
I’m often asked about the difference between business analyst and systems analyst roles. In reviewing job profiles, the roles can seem very similar. In this quick video, I ...
4 Strategies to Manage Information Overload as a New Business Analyst
Business analysts will often find themselves in “information overload” mode. On a new project, with new stakeholders, in a new business domain, it’s not uncommon to be on ...
22 Visual Models Used by Business Analysts
Today we’re going to go through 22 different models BAs use in their work. You may not be aware of all 22 of them, so even if you’re ...
3 Diagrams to Add to Your Business Requirements Document
Do you create a traditional Business Requirements Document to capture your business and/or functional requirements? Adding a few diagrams to your BRD can make it more impactful and ...
The Senior Business Analyst – 6 Areas of Responsibility
Are you wondering if you'd be qualified for a Senior Business Analyst position? Or perhaps you've been a business analyst for a while, and you are wondering how ...
Can you really be too business oriented?
Have you been told that you are “too business oriented?” How could that be? As business analysts, we are supposed to figure out what the business wants and ...
BA Veteran Increases Her Visibility on LinkedIn and Lands a 20% Salary Increase: Tammy Schlador
It's my honor today to introduce you to Tammy Schlador, a Senior SAP Business Analyst, from Tempe, Arizona, who recently landed a new BA position and received a ...
How to Find Business Analyst Volunteer Positions
If you are not yet a business analyst and are not currently employed, one of the best ways to build experience is to volunteer to do business analysis. ...
Doing Business Analysis In a Non-Profit: Cathy Warren
Today we meet Cathy Warren. Cathy was a Systems Analyst 20 years ago and is currently a Program Director at a non-profit, and has applied her business analyst ...
From Underwriting to Business Analyst with English As Her Third Language: Zineb Iotti
It's my honor today to introduce you to Zineb Iotti in Zurich, Switzerland, who is now doing business analysis under the title of Transformation Manager on a multi-lingual ...
Becoming the Go-To Business Analyst – An Interview with Andrea Wilson
It's my honor today to introduce you to Andrea Wilson. Andrea Wilson is doing business analysis under the title of Information Management Resource Consultant in Tallahassee, Florida, working ...
How to Build a Business Analyst Career Path
I know a lot of professionals wonder about the next step in their business analyst career path and aren’t sure where to go next. I understand how frustrating it ...
The Most Critical Business Analysis Skills You Need to Be Successful as a Business Analyst
Are you exploring a business analyst role and wondering if you have the required business analysis skills and experience? What follows is the list of the most critical ...
The Typical Day of a Business Analyst
Hi, I’m Laura Brandenburg from Bridging the Gap, and we provide online business analyst training and certification programs for business analysts who are looking to start and succeed ...
User Stories Versus Use Cases
If you are on an agile team, do you write user stories, use cases, or both? My take is that until you know how to think in use ...
How to Excel as an Introverted Business Analyst
Do you have an introverted personality as a business analyst and you are wondering how to best leverage your personality to excel at your work? Or perhaps you ...
42 Reasons To Start a Business Analyst Career
Are you exploring a career in business analysis? Do you wonder if the career is a good fit for your interests and experience? Would you like to know ...
What Goes Into a Functional Specification?
If you find yourself in a business analyst role on an IT project, it’s likely that at some point you’ll need to create a functional specification – and ...
8 Business Analyst Resume Secrets You Need to Know (Especially If You Don’t Have the BA Job Title)
If you are looking to get more business analyst job interviews, you’ll want a top-notch business analyst resume that really sells your skills and positions you as qualified ...
3 Ways to Write Clearer Requirements
Clarity is one of the most fundamental attributes of writing good requirements. Clear requirements are less likely to be misunderstood by business stakeholders and technical implementers. Clear requirements ...
Business Analyst Interview Questions and Answers – How to Really Sell Your BA Skills
If you are preparing for your first business analyst job interview or if it’s been awhile since you’ve interviewed, you are probably wondering what to expect. Interviewing for ...
How to Build Engagement with Stakeholders
Stakeholder engagement is incredibly important to successful business analysis. Without engaged stakeholders who care about the project and understand the work you do as a business analyst, you ...
How to Get Started as an Entry-Level Business Analyst
Here at Bridging the Gap, we help mid-career professionals start business analyst careers. But we receive a lot of questions from recent college graduates looking for entry-level business ...
Restarting Your Career After a Career Break
One challenge I see a lot of people breaking into the business analysis field face is how to get back into the role after a career break. You ...
Getting Hired as a Business Analyst After Immigrating to a New Country: Eno Eka
One question we receive often in the Bridging the Gap community is around how to immigrate into a new country and find a business analyst job. I’m so ...
From Administrative Assistant to Business Analyst to Strategic Initiatives in Healthcare: Jami Moore
Today we meet Jami Moore. Jami participated in the Spring 2020 Session of The Business Analyst Blueprint® program, and has achieved some phenomenal successes in her career as ...
What a 17-Year Career Path in Business Analysis Looks Like: Stephanie Cracknell
It's my honor today to introduce you to Stephanie Cracknell, one of Bridging the Gap's early course participants who has come a long, long way in her career ...
Building Her BA Skill Set and Paid Contract Work During COVID-19: Becky Goll
It's my honor today to introduce you to Becky Goll. We recorded this interview when Becky was about halfway through The Business Analyst Blueprint® program. When I heard ...
Moving into Agile Technical Leadership Without a Coding Background: David Sullivan
It's my honor today to introduce you to David Sullivan, a Senior Business Analyst from Madison, Wisconsin. David jumped in to lead his team of business analysts shortly ...
Helping Business Analysts Survive and Thrive Through the Pandemic
I'm writing this post on May 26, 2020. It was just over 2 months ago that the U.S. shut down international flights and schools started being cancelled country-wide ...
I Survived the Layoffs…Now What?
As we see increased unemployment, today’s organizations are figuring out how to do more with less resources. If you have survived a layoff, or even if you are ...
How to Articulate Your Transferable Business Analysis Skills Across Industries
It’s no secret that we’re facing record unemployment. And I’ve heard many stories of those in our community being laid off or furloughed, and now facing a flooded ...
3 Tips for Effective Virtual Meetings
Many business analysts are finding themselves working from home right now and needing to elicit requirements and conduct virtual meetings. If you've been historically used to working in-person, ...
What Real Job Security Looks Like Right Now
These times have certainly shifted our perceptions of security. What felt so certain – so secure – a few months ago, feels anything but today. This is actually ...
How to Focus When You Are Working from Home
So many are working from home right now, and it can be a challenge to focus on “heads down” type of work. I share 3 concrete strategies for ...
The BA Essentials to be Focusing on Right Now
There is no doubt that these are challenging times and a lot of people in our community are facing hardships right now. But there is also an immense ...
What this Pandemic Shut Down Means for You and Your Business Analyst Career
There's no doubt that these are challenging times and a lot of people in our community are facing hardships right now. But there is also an immense amount ...
Into a BA Leadership Role with Expertise in Salesforce.com: Toni V. Martin
Toni V. Martin started her career in marketing and started developing a specialty in Salesforce.com, a business application that automates and streamlines sales business processes. After taking the ...
Working from Home as a Business Analyst – Coaching Session Replay
With one company after another announcing mandatory work-from-home policies with the COVID-19 events, you might be working from home this week. Many professionals in our community have never ...
Getting Her Confidence Back After a Career Break and Into a High-Level Business Analyst Consulting Role: Julie Ayres
If you've ever faced a career break, you know how it can shake your confidence. Julie Ayres, from Perth in Western Australia, has spent the last few years ...
From QA to ServiceNow Business Analyst: Manuel Ninapaitan
It's my honor today to introduce you to Manuel Ninapaitan, who transitioned from Quality Assurance into a ServiceNow Business Analyst role after participating in The Business Analyst Blueprint® ...
From Donor Management to Remote Business Analyst: Lane Malone
It's my honor today to introduce you to Lane Malone, who transitioned from Donor Management in the Non-Profit Sector into an official Business Analysis Role. Watch or read ...
How Business Analysis Can Help a Non-Profit Organization: Emily Tom and the Ottawa IIBA BA-Blitz
Today, it’s my honor to introduce you to Emily Tom, of the Ottawa IIBA chapter, and organizer of their first “BA Blitz” – a hack-a-thon type of event ...
Finding Confidence in Her Value as a Business Analyst: Kira Judge
It's my honor today to introduce you to Kira Judge. Kira was a participant in the Spring 2019 Session of The Business Analyst Blueprint®. In this interview, she ...
How to Figure Out the Next Step in Your Career
Wondering what the next step is in your career? Overwhelmed by all the options and feeling stuck? Here are 2 quick questions that will help you get more ...
What Questions Do I Ask During Requirements Elicitation?
Are you looking for a simple way to get more out of your requirements elicitation sessions? Would you like to make better use of yours and your stakeholder’s ...
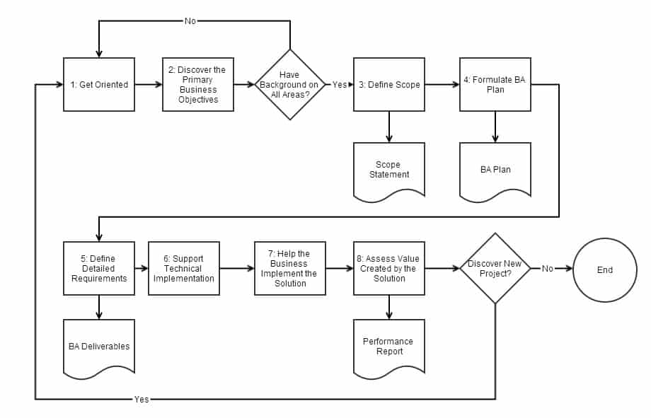
The Origin of the Bridging the Gap Business Analysis Process Framework
Hundreds of business analysts have learned and applied the Bridging the Gap Business Analysis Process Framework to make their BA work more effective and successful. And I’ve been ...
Medical Interpreter On His Way to Business Analyst: Dilli Sharma
Today we meet Dilli Sharma, and it was such an incredible honor to meet him and hear his story. Dilli is currently employed as a Medical Interpreter and ...
How to Land Paid Contract Work as a Business Analyst with a Software Background: Todd Fleming
Today I'd like to share Todd Fleming's success story with you. Todd is from Somers Montana, which is near Kalispell, Montana - a beautiful area of the United ...
How to Up-Level to a Senior BA Role: Munzolli Tower’s Success Story
Today, I’d like to share a course participant success story with you. Munzolli Tower, from the New Jersey area, is a business analyst with a business background. During ...
Are You Too Old to Be a Business Analyst?
Today we’re touching a really sensitive topic – your age and how it impacts you as a business analyst. Almost every week, we receive a question around, “Am ...
Getting Out From Under a Never-Ending To-Do List: Kenji F.
Maybe you get an incredible amount of work done, but it never feels like enough. Perhaps your to-do list is always growing, no matter how hard you work ...
What a Confident Business Analyst Looks Like: Diana Sofariu’s Successes as a BA Consultant
Diana went from lacking confidence to taking being recognized for her confidence with opportunities to train new business analysts and get her presented to her organization’s most challenging client. ...
Super Effective Meetings: 5 Quick and Easy Tips
Running an effective meeting is a critical skill for business analysts to master. You’ll facilitate all kinds of meetings with all different levels of stakeholders as a business ...
Successful Business Analysis Consulting – Interview with Karl Wiegers
Today we meet Karl Wiegers, author of 11 books (including Successful Business Analysis Consulting) and he shares loads of wisdom with us from his 30+ years as a ...
A simple flip to help you achieve your dreams
We all have dreams we want to achieve. But often we allow our limiting beliefs to get in the way of taking action to achieve our dreams. Here's ...
Leading the Way in Sustainability – Interview with Lisa Curll from Dominion Energy
Today we meet Lisa Curll - Business Performance Analyst managing sustainability projects at Dominion Energy. She has so much wisdom to share with you - I invite you ...
How to Build Confidence
Confidence is a belief – it is a belief in yourself and your ability to achieve a specific result in your life and your career. In my work ...
The Career Trajectory of a Senior Business Analyst: an Interview with Disha Trivedi, CBAP
I'm so honored to share this interview with you today. I've known Disha Trivedi almost since the inception of Bridging the Gap. She's been a course participant and ...
Annette Richards: From Senior BA Lead to BA Manager, By Gaining Confidence in Her Skills
Today we meet Annette Richards, who was in a senior business analyst lead role when she joined The Business Analyst Blueprint®. And, as she says, she knew more ...
Innovation in Learning – Leveraging the Real World in Training to Create Success
I was honored to be one of the featured speakers at Penny Pullan’s Business Analysis Summit. The topic was Innovation and I specifically answered questions about our innovative learning model at Bridging ...
Thomas Clarke Goes From Research Assistant to Business Analyst in Just a Few Months
Today we meet Thomas Clarke who transformed his career from data entry to research assistant to business analyst! Thomas leveraged his participation in the BA Essentials Master Class ...
How to Anchor In Your Career Goals
In September 2018, our family evacuated for Hurricane Florence. We are so grateful to be home safe and sound, and dealing with just minimal damage. So many lost ...
What’s one challenge you are facing in your business analyst career?
If you could solve one challenge in your business analyst career, what would it be? What’s holding you back from more success? Tell me where you are at ...
How to Handle Organizational Change and Get What You Want Out of Your Business Analyst Career
When organizational change (or any sort of external industry factor) looms, it can feel like our career paths are constricted. The reality is that when you know this ...
How to Almost Instantly Achieve More Success in Your Business Analyst Career
Today we have a super quick, but super high-impact tip for you – and it will help you achieve more success in your business analyst career almost instantly! ...
How to Catch Up on Technology and Skills in a New Organization
In a recent webinar, one of our community members asked this powerful question: I have been in a BA role for over 8-years and recently changed organizations and ...
Perry McGuire Boosts His Practical BA Skills, and Soon After Lands 2 BA Job Offers in the UK
Perry McGuire joined The Business Analyst Blueprint® having held the title of business analyst, but not fulfilling the full scope of business analyst work he found in his ...
Sara Rankin Gains Confidence to Build a Business Analyst Career Using her Innate Gifts
Sara Rankin has always loved asking questions and solving problems, and only recently learned that there is a profession and a job title for doing just that! I ...
Michael Rodriguez Raises His Level of Thinking, and Affirms He is Doing Things Right as a Business Analyst
When Michael Rodriguez joined The Business Analyst Blueprint®, he had quite a bit of experience (like 10-15 years of experience) gathering requirements as a software development lead. He ...
How to Gain Funding for Training Opportunities
The best business analysts consistently update and upgrade their skills, to add even more value to their organization and achieve better business outcomes. As an online provider of ...
3 Ways to Find Cost-Effective Solutions to Business Problems
One way BAs add value is to find more cost-effective solutions to business problems, saving company time and resources in big projects where small changes might be just ...
From Technical Recruiter to Business Analyst: Jack S. Michel Jr. Shares His Clear Path to Success
I met Jack Michel while speaking at the Charlotte IIBA meeting. He introduced himself and let me know how Bridging the Gap had helped him go from his ...
3 Tips for Minimizing Requirements Changes
We know that one of the ways we add value as a business analyst is through reducing rework and requirements churn. We get everyone on the same page ...
3 Situations that are Absolutely Perfect for Use Cases!
If you're writing software or functional requirements and you are not leveraging use case thinking skills then you are missing requirements. And missed requirements cause unnecessary rework on ...
How to Structure a Business Analyst Team
This question came to us from our Facebook page. When you have multiple projects and multiple business analysts, how do you structure your team and work assignments? Like ...
What Tasks to Give to a New Business Analyst
This question comes to us from Marie, who is a business analyst manager and often has people in her organization approach her for help getting started in business ...
Getting Clear Requirements in Agile from Waterfall Stakeholders
We’re going to the dark side of business analysis and agile requirements today, and looking at how we really help out end users who still have a waterfall ...
How to Transition to Agile as a Waterfall Business Analyst
So, you’ve heard the news – your organization is going agile. Or you are looking for jobs, and every single one requires agile experience. What does this mean ...
The Inner Game of Succeeding as a Business Analyst
Succeeding as a business analyst takes more than just knowing all the right questions and techniques. It also requires getting your mindset right – this is what is ...
Your Organization Needs You to Step Up
Business analysts create positive change, make our organizations more efficient, and help us add more value to our customers. If you’ve been frustrated by your lack of opportunity ...
How to Avoid Missing Software Requirements
There are 2 primary reasons that business analysts miss requirements and I cover them in this video. Want to learn more? Watch this short video! And then register ...
Secrets to Getting Started as a Business Analyst
One day, I was headed back to my desk after a meeting and a senior business analyst stopped me in the hallway, inviting me to apply for a ...
Shelly Feyerherm – Experienced BA Who Deepens her Knowledge and Re-Certifies for the CBAP
Today we meet Shelley Feyerherm who joined The Business Analyst Blueprint® program as a CBAP® with several years of business analysis experience. She shares how the program helped ...
Jennifer Hurley Leverages Flexible Training to Get Hours for Certification
Today we meet Jennifer Hurley who joined The Business Analyst Blueprint® program with a team of business analysts, as part of pursuing her certification goals. As a single ...
Roshni Dominic Starts a Part-Time BA Role at the British Red Cross
Today we meet Roshni Dominic. Roshni is located in the UK and participated in the 2017 session of The Business Analyst Blueprint®. Just a few weeks into the ...
How to Get Your BA Career Back On Track
I firmly believe that once you are a business analyst, you are always a business analyst. However, it’s easy to fall into a role where you are no ...
Are You Really a Business Analyst?
Because we know how to analyze so well, we can analyze and criticize the work we do, and not really appreciate the skills we have. Are you really ...
Trick or Treat
Trick or Treat! It’s Halloween here in the United States and so I decided to have a little fun with this week’s video. We’re looking at 3 “tricks” ...
3 Business Process Modeling Case Studies – How to Leverage Business Process Analysis to Up-Level Your Business Analyst Career
Business process modeling is used by BAs and non-BAs alike to create lasting change in organizations. It’s how we actually make our ripple effect as business analysts. Today we ...
The Ripple Effect of Your Work as a Business Analyst
As business analysts, we find it really hard to communicate our value. And we often feel under-valued and under-appreciated. In reality, our ripple effect is huge. You know ...
How to Avoid Incomplete Business Requirements
There are many reasons that BAs end up producing incomplete requirements, and this can have an extremely negative impact on our job performance. Today we’re taking a question ...
Cloud Implementations: 3 Essential Types of Requirements
As more organizations are working on cloud implementation projects, or leveraging software available in a SaaS (Software as a Service) environment, like Salesforce.com or ServiceNow, many business analysts ...
From Customer Service to Business Analysis – Adam Haesler Does Not Take “No” For an Answer
Adam Haesler I'm so excited to be able to share this case study interview with you. Adam Haesler's BA career has been evolving for the last 2 years, ...
5 Ways to Get Your Business Analyst Department Recognized
A lot of business analysts face challenges getting recognized for their value, and as a result, get cut out of important project work. Instead of doing the critical ...
Requirements Deadlines Unrealistic? – Here’s How to Respond
Today we're talking about an issue that's more common for business analysts than you might expect. And that's how to handle the situation when your project manager insists ...
How to Start a New Project as a Business Analyst
Congratulations - you've been asked to start a new project as a business analyst! While it can feel quick and effective to jump right in and start requirements ...
How to Handle Push Back from Your Technology Team
Today we're talking about a problem all business analysts face - what to do when the developers push back on your requirements. Here are a few key points: ...
65 Business Analysis Techniques
The business analyst's toolbox is chock full of dozens of business analysis techniques. Here is a list of 65 business analysis techniques that are useful to know about. ...
From Operations to Business Analyst: Pieter Pretorius from South Africa
In this interview, Pieter Pretorius from South Africa shares how he went from an operations role to a business analyst, by leveraging an opportunity to be a subject ...
From a Finance Career to Business Analysis: Tracy Smitheram moves from Australia to New Zealand and starts her BA career
In this interview, Tracy Smitheram shares her story of moving from a finance career to business analysis. One limiting belief that a lot of aspiring BAs get caught up in is the ...
The Business Analyst Litmus Test
If you’ve been wondering whether or not a business analyst career is really right for you, I’ve got a quick and easy litmus test you can use to ...
Thoughts on the IIBA new ECBA certificate
I'm often asked about my opinion on the new Entry Certificate in Business Analysis™ (ECBA™) from the International Institute of Business Analysis™ (IIBA®), and whether it's a good ...
From Tax Auditor to Business Analyst – Damon
In this interview, Damon shares his story going from tax auditor to business analyst to software developer to business analyst again. I love how Damon's career path took ...
How to Move from Software Developer to Business Analysis
A software developer is a professional who designs, creates, and customizes software applications to meet the business and functional requirements which are typically analyzed and specified by a ...
How to Move from Customer Service to Business Analyst
Customer service representatives are professionals who help new or prospective customers solve problems or answer questions related to a product or service. The Skills Customer Service Professionals Bring ...
How to Move from Project Manager to Business Analyst
A project manager is responsible for overseeing the project from concept through to delivery. In reality, there is a lot of overlap between business analysis and project management ...
How to Move from Software Tester to Business Analyst
A software tester is a professional responsible for verifying that the software solution meets the specified requirements. Software testers and business analysts are like two sides of the ...
How to Move from Technical Writing to Business Analysis
A technical writer is a professional who creates technical documentation that helps people understand how to use a product or service. Documentation includes work like user guides, help ...
Why business analysts can be difficult to manage
Way back before I was a BA consultant, and before I started offering BA training at Bridging the Gap, I was in a director-level role leading a department ...
Am I doing this correctly?
If you are relatively new to the business analyst profession, you might be wondering if you are actually doing things correctly. The business analysis process appears to be ...
How to Resolve Feature Battles
Here’s a scenario you might face as a business analyst. The head of the customer service team, we’ll call her Joy, has submitted a project proposal to get ...
The luck of the business analyst
In the spirit of St. Patrick’s Day, let’s chat about the luck of a business analyst. Because every once in a great, great while, you might actually get ...
8 things to love about business analysis
Happy Valentines’ Day! This year my daughter went ALL OUT on her Valentine’s Day cards for her pre-school class, using stickers, stamps, and even some glitter to make ...
8 great things that happen when you have a project list
We’ve been talking this week about how to get past barely managed chaos using a project portfolio management process. I won’t lie. It’s a lot of work to ...
How to Manage a Project Portfolio (And Get Past Barely Managed Chaos)
Project Portfolio Management is a term that's used to describe how project managers and business analysts organize, prioritize, and show relationships between multiple active and proposed projects for ...
7 Mistakes Even the Best Make When Writing Use Cases
Do you find your developers have one follow-up question after another about how the system is really supposed to work, even though you documented the functionality in a ...
Missed requirements: how to avoid this BA nightmare
Author: Adriana Beal Some time ago, I received a call from an IT manager from a large NY-based company. This manager (let’s call him John) wanted my help ...
From Liberal Arts Degree to Business Analysis: Hyun Woo
I'm so grateful to Hyun Woo (called "Woo") for sharing with us today his two-year journey into business analysis. He's living proof that there is always opportunity to ...
5 Business Analyst Nicknames
No matter that we business analysts get labeled by an almost dizzying array of job titles, we also can get some fancy nicknames. In the spirit of keeping ...
Quick tips for managing requirements issues
Today we’re wrapping up our series going into a little more detail on the things I would have liked to have known before I started my business analyst ...
4 steps to finalize a requirements document
One of the things that I wish I’d known when I started out as a business analyst was I would need to take deliberate steps to ensure my ...
How to get the information you need from your stakeholders
If you’ve ever been told that you aren’t pushy enough to be a business analyst, you are going to want to read today’s article. Pushy isn’t easy, and ...
4 ways to set clearer expectations
If you like the hit comedy show The Office (American version), you might remember when the new boss asks Jim to complete a “rundown.” Not knowing what a ...
4 things I would have liked to have known before I started my BA career
During my first months as a business analyst, life was filled with a sort of inner turmoil. Even though I had books on how to write requirements documents, ...
From IT Application Development to Business Analyst, After a 2 Year Break (Sarika)
Today we meet Sarika, who transitioned into business analysis after starting her career as an IT Application Developer and taking a career break of 2 years to raise ...
Behind-the-Scenes in Business Analysis, Part 5: A Project That Switched to Agile in the Middle (That Was Fun!)
Welcome to part 4 of our 5-part Behind-the-Scenes in Business Analysis series where I’ll walk you through how I've handled some of my most interesting business analysis projects ...
Behind-the-Scenes in Business Analysis, Part 4: Applying the Business Analysis Process to Small Initiatives
Welcome to part 4 of our 5-part Behind-the-Scenes in Business Analysis series where I’ll walk you through how I've handled some of my most interesting business analysis projects ...
Behind-the-Scenes in Business Analysis, Part 3: How to Survive a Project When Everything Goes Wrong
Welcome to part 3 of our 5-part Behind-the-Scenes in Business Analysis series where I’ll walk you through how I've handled some of my most interesting business analysis projects using ...
Behind-the-Scenes in Business Analysis, Part 2: How to Recover from Newbie Mistakes
Welcome to part 2 of our 5-part Behind-the-Scenes in Business Analysis series where I’ll walk you through how I've handled some of my most interesting business analysis projects using the ...
Behind-the-Scenes in Business Analysis (5-Part Series)
Welcome to the 5-part Behind-the-Scenes in Business Analysis series where I’ll walk you through how I've handled some of my most interesting business analysis projects using the business analysis ...
Behind-the-Scenes in Business Analysis, Part 1: The Project Where I Didn’t Get My Way
Welcome to part 1 of our 5-part Behind-the-Scenes in Business Analysis series where I’ll walk you through how I've handled some of my most interesting business analysis projects ...
From Sales Support to Quality Assurance to Business Analysis (Martin Pakpahan)
Martin Pakpahan started his career in Sales Support and over the course of nearly 6 years worked his way into a business analysis position. One thing I love about ...
How to Approach a Data Migration Project
When an organization is planning to move data from one system to another, planning the data migration is an important aspect of the project to ensure that the ...
3 Reasons to Data Model (Even If You Can Design Databases)
If you come from a technical background, you might be wondering if you can skip data modeling and go right to designing and implementing the database. While you ...
The Difference Between Data Analysis and Data Modeling
In today’s information-rich world, we are seeing more and more data-related analysis skills in business analysis jobs. We’ve been asked several times whether business intelligence and business analysis ...
How to Blend a Data Dictionary with Use Cases, Wireframes, and Workflow Diagrams
As a business analyst, it would be rare for you to complete a data dictionary on its own. Rather, it's likely that you'll be analyzing data requirements in combination ...
Getting Started with Data Modeling (10-Part Series)
In today’s information rich world, the data component of software projects is increasing in importance. As a result, more and more business analyst job descriptions are including data modeling ...
What Software Tools Business Analysts Use for Data Modeling
Are you ready to get started with data modeling, but wondering what software tools you'll need? Have you seen some of the more complicated-looking models and wonder how ...
When it Works to Create a Data Map and a Data Dictionary at the Same Time
You might be wondering if you need both a data dictionary and a data mapping, or you might want to make these two deliverables part of one simultaneous ...
How Data Modeling Fits Into the Business Analysis Process
Part of the value the business analyst provides is selecting techniques to ensure the requirements for a project are fully analyzed and understood. Data modeling can be a significant part of ...
How to Data Model Without Getting Too Technical (or the what and the how)
Although data modeling techniques can look technical, you don't need to know database programming to complete useful versions of the models from a business-facing perspective. Instead, business analysts create ...
4 Data Modeling Techniques that Solve Tricky Project Challenges
Business analysts solve tricky, icky, sticky project challenges using data modeling techniques. There are 4 data modeling techniques you should get to know as a business analyst, so ...
The Glossary: A Gateway to Clear Requirements and Communication
A Glossary is a deliverable that documents terms that are unique to the business or technical domain. A glossary is used to ensure that all stakeholders (business and technical) ...
What is a Data Dictionary?
A Data Dictionary, also called a Data Definition Matrix, provides detailed information about the business data, such as standard definitions of data elements, their meanings, and allowable values. ...
When to Use Email to Answer Requirements Questions
Today let’s talk about email, specifically emailing to discover information related to requirements questions. You as the business analyst sit down and write a carefully crafted email with ...
A Historical Look at the Business Analysis Profession (2009-2014)
While business analysis as a collection of activities has been around for decades, preceding even the introduction of the International Institute of Business Analysis™ (IIBA®) in 2004, business analysis, ...
The IT Business Analyst – 4 Ways the Job Description is Expanding
While it would be natural to assume that an IT Business Analyst works on technology systems, the IT Business Analyst job description is necessarily expanding beyond the "IT" component ...
The PMI-PBA vs. IIBA CBAP or CCBA
There has been a lot of discussion lately about the impact of the Project Management Institute (PMI)® new Professional in Business Analysis (PMI-PBA)℠ certification on the business analysis profession and ...
5 Business Analyst Time-Wasters
At work, how you invest your time can lead to significant business analysis career success ... or equally significant failure. No matter how disciplined your organization, there will ...
How to Succeed at Your First Project in a New Company: Emily Kong
You may remember Emily Kong. She recently shared her story of turning from IT Analyst to Business Analyst. She was kind enough to check in with us again ...
What’s the Difference Between PDs, CDUs, and PDUs?
When you begin evaluating training providers, you'll find a variety of acronyms are used to describe how you can leverage the training programs as part of your certification ...
Should I Pursue the CBAP or the CCBA?
When you find yourself in the market for a business analysis certification, you'll quickly discover that you have many choices. One question we receive again and again is ...
How to Use Feedback to Become an Expert in Requirements Documentation
Author: Adriana Beal Participants who complete Crafting Better Requirements may have very different educational and professional backgrounds, but they all have one thing in common: they leave the ...
Starting a New Business Analyst Job (Part 4): Your First 60 Days
You got the business analyst job, now what? Your first few months in a new business analyst job are extremely important. It's when you lay the foundation for ...
Starting a New Business Analyst Job (Part 3): How to Make the Most of Your First Week
You got the business analyst job, now what? By the end of the first week, you want to be able to demonstrate you've made at least some forward ...
Starting a New Business Analyst Job (Part 2): How to Prepare for Your First Day
You got the business analyst job, now what? The first day of a new job can be exciting but also nerve-wracking. Will you be expected to hit the ...
Starting a New Business Analyst Job (Part 1): What To Expect on Your First Day
You got the business analyst job, now what? The first day of a new job can be exciting but also nerve-wracking. Will you be expected to hit the ...
How to Get Your Organization to Create a BA Role (Just For You!)
Many on the path to starting business analyst careers find themselves in organizations with no business analyst role. In this situation, the question becomes, do I need to ...
3 (and only 3) Reasons to Use BPMN (Business Process Modeling Notation)
Business Process Modeling Notation (BPMN) is a standardized notation for creating visual models of business or organizational processes. Those new to BPMN understandably find it overwhelming. There are flow ...
Diary of a CBAP Seeker: Passing the CBAP Exam the Second Time
Editor's Note: I'm honored to have long-time Bridging the Gap author Doug Goldberg back to finish the CBAP Diary he started sharing here back in 2010. Congrats to ...
3 Signs You Shouldn’t Be Writing a Use Case
With all the craze about use cases lately, you'd think that no collection of requirements documentation would be complete without at least one, and perhaps several, use cases. ...
How to Make the Requirements Process Faster With Visual Models
Many business analysts mistakenly believe that adding a visual model to a specification – or preparing one specifically for a requirements meeting – means significant extra work. But ...
Next Generation Business Analysts – The Opportunities In Store For You (Insights from BBC 2013)
The 2013 Building Business Capability Conference, sponsored by the International Institute of Business Analysis™ (IIBA®), proved to be a setting where the future of business analysis was discussed ...
Why a Computer Science Degree is Not Required to Be Successful as a Business Analyst
Tacked onto the end of many BA job descriptions is a misnomer of a requirement. It often looks something like this: "Degree in computer science (or equivalent) preferred." ...
From Programmer to Business Analyst: How to Snap Back from a Layoff after 35 Years with One Company
John Jones began his career as a programmer. Through consistent performance and time, he was given more responsibility to talk with the process owners and users to do the ...
How to Learn About a New Business Domain
In a new business analyst position, it can be a challenge to figure out how to learn everything you need to know to be successful. Knowledge about the ...
53 Tips For Discovering All the Requirements
Are you wondering what concrete steps you can take to make sure you don't overlook requirements on your next project? In business analysis, the set of techniques used to discover ...
What Career Backgrounds Do Business Analysts Have?
You might be wondering if someone with your career background can be successful in starting a business analyst career. After working with thousands of business analyst professionals, I ...
The Business Analyst Job Search Process: 5 Steps to Getting Hired
Are you looking for a new business analyst job or your first business analyst job? Are you worried about getting hired for the right type of position? Or ...
3 Elicitation Techniques You Can Do Without Stakeholder Access
Imagine the scene: A significant project is underway, and you are leading the detailed analysis. You create your business analysis work-plan, and decide to start the initial requirements ...
Here are 13 Jobs that Can Lead to a Business Analyst Job
While nearly any job can lead you to a business analyst job, some jobs enable you to move you more quickly towards your business analyst career goals. Since ...
How to Put Some Spunk Into Your Requirements
Picture me: young, fresh, and disciplined...leading a very boring requirements meeting where we're poring over a very laborious requirements document. This was way back when I was too ...
What’s the Business Analyst Role on a Software Project?
Have you ever wondered how a business analyst approaches a software project? Would you be interested in the general phases of work a business analyst completes and what ...
What Can I Expect in a Business Analyst Job Interview?
Are you preparing for a business analyst job interview? Do you wonder what questions you might be asked and how the process works? Would you like to do ...
What’s the Difference Between a Wireframe, Mock-Up, and Prototype?
Would you be interested in learning more about how to visually represent your requirements, even if you have little to no technology skills? Have you been seeing the ...
7 Questions That Will Get Even More Information Out of Your Stakeholders
We put a lot of burden on ourselves as business analysts to get as much information as possible as early as possible in the process. The questions we ...
8 Ways to Be Less Irritating and Minimize Follow-Up Questions After Requirements Meetings
Do you find yourself thinking up questions after a requirements meeting that you wish you would have thought to ask? Are your stakeholders frustrated because you come back ...
What Experience “Counts” as Business Analyst Experience? (5 Examples)
Have you ever wondered whether a particular experience "counts" as a business analyst experience? Or have you gone through a process to identify your transferable business analyst skills, but ...
How to Discover Your Transferable Business Analyst Skills
Earlier this week I addressed the question of how to determine if you are qualified for a business analyst job and noted that the most important thing you ...
How Do I Know If I’m Qualified To Be a Business Analyst?
Are you exploring a career in as a business analyst? Do you find yourself wondering if your skills and experience are relevant to a business analyst role? Would ...
5 Processes Worth Mapping
Business process maps are a growing area within business analysis. But many BAs are cut out from the business process. Others of you aren't yet in a business ...
Do You Make These Job Interview Mistakes?
Here's a not so uncommon scenario you might face during a business analyst job interview: Recruiter: Thanks for taking some time to meet with me today. I'm working with ...
Make Your Requirements Atomic!
I have to admit that I have a rather eclectic music collection, with tracks covering almost every conceivable genre. Every time I hit the “Shuffle” button on my ...
3 Shortcuts to Create Wireframes in Record Time
While I find that wireframes help me elicit the right requirements and shorten requirements review cycles by giving my stakeholders a visual point of reference, many business analysts ...
Secrets of Successful Agile Analysis: How to Make Your Business Analysis Skills Indispensable
Are you exploring a business analysis career in an agile software development environment? Are you concerned about keeping your business analysis skills relevant in an increasingly agile world? ...
5 Transferable Soft Skills That Will Catapult Your BA Career Forward
Many of the writers here at Bridging the Gap have written about using transferable skills to transition into a Business Analysis career. Laura Brandenburg’s theme is assisting people ...
Help Your Stakeholders Leave Their Rank at the Door: 6 Workshop Levelers
A well facilitated workshop can be an extremely good opportunity to bring stakeholders together, brainstorm and discuss potential ideas and requirements. Great workshops are often creative, high-energy and ...
How to Keep Your Elicitation Session From Going Off Track
Picture yourself leading a requirements meeting early in the project. You show up 5 minutes early, get yourself settled, spread out your notes, and fire up your laptop. ...
From Software Developer to Business Analyst via an Internal Promotion
Wendy Stookesberry created momentum in her business analyst career by volunteering to do a business analysis task. She got noticed as someone who went above and beyond and ...
Building Business Analysis Experience as a Software Developer
Dave's story shows us how a little persistence and creativity can go a long way. Dave's organization does not have a BA practice and he has many software ...
What Does Success Look Like?
So often in my work with new business analysts, we have a conflict of perspective. I see someone as successful (say because they had discovered that in their ...
From Desktop Support Technician to Business Analyst: A Journey-in-Progress
I'm very excited to share an "in progress" success story this week. Rob Jowaises has been very active in our Grow Your BA Career LinkedIn group and has ...
How to Get Your Stakeholders to Stop Repeating Themselves
Do you ever feel like your stakeholders keep repeating themselves? Would you like certain aspects of the elicitation process to go a little faster? In this post, we'll ...
Turning an Business Systems Analyst Internship into a Job Offer
Today we meet Neslon Colon, a Bridging the Gap reader who has made the transition to business systems analysis at a New York financial services firm after a ...
The Forgotten Art of Document Analysis: 8 Documents That Can Help You Ask All the Right Questions
Elicitation can be a tricky activity. Often when needing to understand the requirements for a particular project, the temptation is to jump straight into facilitating a requirements workshop ...
The Second Ingredient That All Successful Business Analysts Possess
I've always been a big proponent of relationships and relationship building as the number one factor, at least in my view, for a successful analyst. They are critical ...
Requirements Gathering vs. Elicitation
Do you refer to some of your business analysis activity as "requirements gathering"? Are you looking at BA jobs and seeing "requirements gathering" responsibilities and wondering what that ...
How to Present Yourself as Capable of Doing Requirements Specifications (Even If You’ve Only Created Informal Documentation)
Many new business analysts are confident in their communication and problem-solving skills but feel held back because they've only ever created informal documentation to serve a specific audience ...
The Tough Truth: Your Stakeholders Don’t Want a BA
One thing that I’m confident that readers of this site will agree on is that good quality business analysis can add significant value throughout a project’s lifecycle. But ...
5 Ways to End Analysis Paralysis on Your Next Business Process Model
Like writers complain of “writers block,” modelers often find themselves in “analysis paralysis.” When modeling a business process, analysis paralysis occurs when we get stuck on a model ...
Michael Scott’s Guide to Facilitating a Meeting
You might not think that Michael Scott of NBC's The Office has much to teach you about facilitating a meeting. But I disagree! If you'll take a closer look with ...
Being a BA is Not for the Faint of Heart
You might hear others say that business analysts are difficult people. In fact, if you've been around for awhile, you've heard me say it. Are BAs difficult people? ...
7 Signs You Are Making Progress Towards a BA Career
Career transitions can are full of uncertainty. You hit roadblocks; you work around them. You don't hear from anyone for months then you get 5 interviews in one ...
From Problem Solver to Business Analyst
TH (who prefers to remain anonymous), was able to demonstrate a pattern of progressively growing skills related to business analysis and qualify herself for a business analyst role ...
From Application Support Specialist to Business Analyst
I really like how Aniket leveraged working with a tool for business analysts into an opportunity to become a business analyst himself. This is the first time I've ...
How to Validate Requirements (BABOK 6.6)
Did you know that requirements can be perfectly well documented and verified, but completely useless? This is why business analysts not only verify requirements, but also validation them. ...
Want to Take on a BA Task? 3 Things Your Boss Needs to Hear You Say
We've discussed how building business analysis experience is how you show you have the BA mindset and crack the egg. You might be comfortable asking for permission later ...
How to Avoid 7 Common Workshop Pitfalls
OK – I admit it. One of my favourite parts of the BA role is facilitating workshops. I love being able to coax ideas out of people’s unconscious ...
How to Expand Your BA Experience Even if You Aren’t a Business Analyst
Our grocer recently introduced pasture-fresh eggs from a local farm and I've been eating a lot of eggs lately. Fresher eggs than I've ever had on a regular ...
The Dwight Schrute School of Business Process Improvement
You might not think you have much to learn from Dwight Shrute from The Office. Why, with the fact that he's been given a dizzying array of job ...
How to Skip Right Past Entry-Level Business Analyst Positions
If you are an experienced professional, let's face it, the idea of starting a job that is "entry-level" or with the title of "junior" is not very appealing. ...
4 Surprising Reasons Your First Business Analyst Job Doesn’t Turn Out Like You Expect
You finally find a job as a business analyst! You start your new job with high energy. But then days turn into weeks and weeks turn into months. ...
Landing a Business Analyst Job Just 7 Months Out of College
I met Eric just last week at the Denver IIBA meeting. He has an amazing BA Career Transition story and I'm proud that we here at Bridging the ...
Don’t Do These 7 Things When Getting Started as a BA
If you are trying to decide if business analysis is the right career move, you are probably evaluating the trade-offs, looking at what you'll need to invest in ...
How Do I Get Feedback on a Requirements Document Without Sounding Too Demanding?
A reader asks: I am awaiting feedback from a client on a Requirements document. It has been 3 weeks and I haven't gotten any response. I have already ...
Business Analysis: Best Practices for Success – An Interview with Steve Blais
Steve Blais is someone I often refer to in my presentations as "the consummate business analyst." We've met Steve before - I interviewed him in 2010 about the essence of ...
What Should I Study in College to Become a Business Analyst?
A reader asks: Hello, I am very interested in becoming a business analyst, the only problem is I have no idea where to begin. One main question I ...
How to Answer Behavioral Interview Questions for a BA Job
In a business analyst job interview, you are very likely to get asked behavioral interview questions. In this post, we'll look at what a behavioral interview question is, ...
How Do Business Analysts Verify Requirements? (BABOK 6.5)
Requirements verification ensures the intrinsic quality of the requirements. Although it would be a significant waste of time outside academic circles, I could verify requirements for a solution ...
What’s the Difference Between Business Analysis and Business Development?
A reader asks: What is the difference between business analysis and business development? Michelle's answer: Business development is just that; the growth of new or existing business. It ...
Let Your Stakeholders Know You Heard Them (BABOK 3.3, 3.4)
While we’ve already talked about the importance of Preparing for Elicitation and Conducting Elicitation Activities, it’s not enough to stop there. The next two (and IMHO, critical) tasks in ...
BA Stories: The Value of Reusable Requirements (BABOK 4.3)
When I first started my consulting business, I intended to focus solely on understanding the capabilities of legacy systems. Unearthing requirements had become a bit of a pet ...
Oh Where, Oh Where Does This Requirement Belong? (BABOK 7.2)
Do you think that you as the business analyst should be involved in figuring out how the solution is put together, even though you are not responsible for ...
How Do I Find a Business Analyst Mentor?
Reader's Question: I have been working in the medical and spa industry for over 10 years. It seems every position I have involves some BA type duties from ...
Good Things Come in Nice Packages (BABOK 4.4)
There is a distinction between the project requirements and the requirements package.Requirements can be organized, sliced and diced, torn apart, allocated, put back together, assigned attributes, etc. Packages ...
BA Stories: Business Analysts Plan to Plan (BABOK 2.3)
I am a planner. I like to see what’s in front of me and understand what it will take to accomplish my objectives. I’d expect this is true ...
The Business Analyst’s Role in Designing the Solution (BABOK 7.1)
Are you responsible for the solution? If you read the BABOK closely, you might be surprised to learn that the answer is a resounding “yes.” Of course, the BA ...
BA Stories: Mind the Gap – The Capability Gap (BABOK 5.2)
Assess Capability Gaps is one of those tasks that we almost all do, but when we read about it in the BABOK we might wrinkle our brow. It ...
It’s Not “All Requirements” – Assumptions and Constraints Matter Too! (BABOK 6.4)
As BAs we very easily get wrapped up in our requirements. That is the bulk of our work – business requirements, stakeholder requirements, solution requirements, etc. Everywhere we ...
A BABOK Journey
Ever wondered how the BABOK Guide matches up to real business analysis experience? The BABOK is brilliant at breaking down the possibilities of business analysis and providing a route for a ...
The BABOK Might Not Be a Methodology, But the BA Still Needs One (BABOK 2.1)
Perhaps even more than planning for elicitation, planning the business analysis approach will set a mature business analyst apart from the crowd. The purpose of 'Plan the Business ...
Laura’s CBAP Journey: Looking back on the CBAP Exam Simulators
As I prepared for my CBAP exam, one of the big areas of contention was the use of exam simulators. At first, around week 3, I found them ...
3 Steps to Preparing for an Elicitation Session
It's difficult to even think about being a business analyst without elicitation. Yet, it's so core, it's often difficult to abstract from the other BA tasks as well. ...
Do You Define the Business Need? (BABOK 5.1)
The business need is one of the most fundamental aspects of business analysis. Yet, I know many BAs do not consider themselves part of defining the business need. Today, ...
BA Stories: Evaluate Solution Performance (BABOK 7.6)
The purpose of this Evaluate Solution Performance (BABOK 7.6 - the last task included in the BABOK Guide) is: "Evaluate functioning solutions to understand the value they deliver ...
Laura’s CBAP Journey: Putting a “C” in my “BAP” (Week 12, Part 2)
I arrived at the exam center 30 minutes early. It was a beautiful Colorado fall day that felt more like late summer. The exam center was on a ...
Laura’s CBAP Journey: Today is the Day! (Week 12, Part 1)
Just a quick post to ask you to send me good vibes. Today is the day I sit for the CBAP. Around 1 pm MST, I'll be at ...
What You Should Know About Emerging Technologies
While we might all agree that a great business analyst does not need to have technical skills, in the sense that they don't need to write code or ...
Laura’s CBAP Journey: Taking the Full Practice Exam (Week 11)
Up until this point, I've been taking sample CBAP exams by knowledge area. These are great because they help me determine if I understand a particular knowledge area or ...
Laura’s CBAP Journey: The BABOK Makes So Much Sense When…. (Week 10)
Two weeks to go until exam day and in the nitty gritty of my BAMentor prep course (with my super-amazing instructor, Kym Byron). Last night we went over ...
Laura’s CBAP Journey: I’m Smart, Why Do I Feel So Stupid? (Week 9)
I will try not to make this another rant. But the harsh truth is that I am frustrated. I'm a reasonably intelligent person. I have historically been a ...
Are You Stretching Yourself Enough to Become a Great BA?
Here's a note from one of our readers who has made an important career decision and is seeing the positive results of that decision. Laura, I wanted to ...
Laura’s CBAP Journey – Scheduling the Exam (Week 8)
I can't believe it's been 8 weeks since I announced my decision to sit for the CBAP. Thanks to all of your support and encouragement, it's been an ...
How Do I Extract Business Rules from Legacy Systems?
We have two readers ask similar questions of our Help A BA! staff concerning extracting business rules from legacy systems; so let’s help them both out. Reader 1: ...
Laura’s CBAP Journey: Settling into a Study Rhythm (Weeks 6/7)
This journey has had its ups and downs. Like any new venture, it started with buoyancy - or maybe better, that feeling you get when you are heading ...
Laura’s CBAP Journey: Reading the Introduction to the BABOK (Week 5)
I picked up the habit of skipping introductions in college. Most often college-edition novels and philosophical works, of which I read plenty, contained the editor's reaction to the ...
3 Ways to Get Feedback on Your BA Skills
Sometimes our intentions behind our work differ from the way they are perceived by stakeholders. And while we'd like to think that our work's intrinsic quality and our ...
Laura’s CBAP Journey: Finding My “Why” (Week 4)
Full Confession I was almost a complete slacker this week. I spent just an hour or two on Wednesday progressing against this week's goal, which was to work ...
How Do I Avoid Appearing Meek When Starting a New Job?
Michelle asks: Could you provide tips to not appear ‘meek’ in interviews and during your first days on the job? When I start a new job I'm usually ...
Laura’s CBAP Journey: The Difference Between Getting It and Being Exam-Ready (Week 3)
As I mentioned last week, my major goals for week 3 were as follows: Submit CBAP Application Initial Absorption of Solutions Assessment and Validation Exam simulation for the ...
Laura’s CBAP Journey: Finishing the Dreaded Work History Section (Week 2)
First I want to start out by saying a big thank you to everyone who left a comment on last week's post about starting my journey to becoming ...
Laura’s CBAP Journey – Deciding to Go For It (Week 1)
You may have seen some LinkedIn updates or Tweets from me indicating that I've made a big decision. I've decided to go for the CBAP. While we already ...
How to be a good mentee
So you are thinking about taking the plunge and working with a career coach or mentor to help move your business analysis career forward. What can you expect? ...
Why Terminology is Important
We ask the questions that people having been avoiding for years while they were trying to look smart. I read an article today from our respected colleague, Yaaqub ...
How Do I Become an IT BA If I Don’t Have an IT Background?
Do you find that most business analysis roles are related to IT in some way? Does this cause you to wonder if you can really become a BA ...
Investing Some Time in Stakeholder Analysis
One often-overlooked aspect to avoiding missing requirements is stakeholder analysis. Stakeholder analysis ensures you have the right people involved in the requirements process. Often, requirements are missed simply ...
Why Writing a Software Requirements Specification is a Valuable Analyst Skill
Author: Adriana Beal If you are a BA working on the IT space, you may be responsible for creating multiple deliverables, many of them intermediate documents such as ...
Is There a Place for Business Analysis in a Non-Profit Organization?
Reader question: My past 25 years of work experience has been in the not-for-profit sector, in both program work as well as various IT roles. A part of ...
How Do I Approach Requirements for a Business Intelligence Project?
Reader Question: The organization I work for is expanding its Business Intelligence capabilities, introducing a new Enterprise Data Warehouse for management reporting. This is based on the concept ...
Are There Any Free Webinars That Offer PDs?
Reader’s question: Can you share your list of free webinars that offer PDs? Let's start by defining our terms, because there can be a lot of confusion when ...
Patience & Persistence Part 1: How I Moved from the HR Department to Business Analyst Intern
If you are fortunate enough to have a clear picture of your professional vision in your head then you’ve already made significant progress toward achieving your goals. Most of ...
How to Decide to Accept a Business Analyst Job Offer
Are you considering a potential business analyst position or a job offer and wondering if it's the right choice for you? Are you interviewing for a job and want ...
Does My Experience in Process Improvement Prepare Me to Be a Business Analyst?
Reader Question: I was a project manager for 25 years, but for the past 4 years I have been involved in software QA and Process Improvement as a ...
How to Write a Resume Summary for a Business Analyst Position
When crafting a resume to apply for a business analyst position, one of the most challenging aspects is figuring out how to start. Do you use a summary ...
6 Simple Tips for Building a Professional Network
Professional networking is an important skill that offers many benefits. It enables you to stay in touch with your peers and other professionals, and is a great way ...
What Everybody Ought to Know About the BABOK
When working with new and even some very experienced business analysts, I often receive the following questions about the Business Analysis Body of Knowledge® (BABOK®) Guide: Should we use ...
Is Solution Architect a Good Career Path for a Business Systems Analyst?
A reader asks: I have been a developer, and from there moved to doing business analysis. I would call myself a Business Systems Analyst, and love that role. ...
How Do You Get SAP Experience?
Reader Question: Some BA jobs require SAP experience, but how do you get it if you don't have it? Eric’s Response: Many BA job posts require applicants to ...
6 Tips to Keep Writing UAT Scripts Fun
I am sure that any business analyst who has written user acceptance scripting can confirm that script writing is super detailed, critically important and mind numbingly boring. But ...
How a Lateral Career Move Can Accelerate Your BA Career
As business analysts it can seem difficult to go "up". Many organizations do not have a senior business analyst career path and have limited lead or manager roles to ...
From Software Developer in an Informal Environment to Business Analyst: Michiel Erasmus
Michiel Erasmus is the host of the Business Analyst Podcast and has recently found his first business analyst role. I'm honored to share his story with you -- ...
Is Project Management the Next Step in a Business Analyst Career?
Reader question: Is it a trend that BAs see the project manager role as a natural progression of the BA career path? I have recently took on a ...
How Do I Move from IT Trainer to Business Analyst?
I have been an IT Trainer for 12 years and am currently an in-house trainer in a large international law firm. I would like to move into the BA field. ...
Identifying Hidden Project Stakeholders by Connecting the Relationships
When beginning work on a project – whether joining an existing effort or helping to plan the kick-off – the competent BA looks around at the players to ...
How Do I Get Stakeholders to Come to My Meetings?
Reader Question: I am working at a rapidly growing company as a BA. Sometimes I really find it hard to catch my stakeholders and other interested parts at ...
How to Leverage Your Business Experience to Get an IT BA Job
Do you have a business background? Are interested in pursuing a business analyst career (even though it seems like a whole lot of BA roles require IT experience)? ...
From Quality Assurance Engineer to Business Analyst
Look for opportunities to make a transition. When I tell my story of getting started as a BA, I often start by saying that my transition happened with ...
How to Write a Business Analyst Job Description
Job descriptions are a key element of our organizational lives. More often than not, our job descriptions don't accurately reflect what we do. As managers of business analysts, ...
How Can a Business Analyst Move From One Domain to Another?
Reader Question 1:How easy or how difficult is it to move from one domain to another? For example, if a BA wants to move from finance domain to ...
5 Tips to Land More Business Analyst Job Interviews
If you are not getting calls back about the BA jobs you are applying for, it's a good sign that something is off with your resume or your ...
How Industry Expertise Can Impact Your Business Analyst Job Search
In the context of finding a BA job, industry expertise often causes a lot of frustration and confusion. The questions take the following forms: Do all BA jobs ...
What Questions Should a BA Ask in a Job Interview?
Reader question: For job interview purposes specifically, but also pertaining to those early days on the job, what questions should an entry level BA be asking? To provide ...
What a BA Should Know About the UX Profession: Interview with Patrick Quattlebaum
We are looking for possibilities through the lens of the user. Editor's Note: This relationship started when I queried on Twitter for some help planning a usability study. ...
What Is the Average Business Analyst Salary?
Are you wondering if your business analysis career goals make sense financially? Considering switching careers and wondering if you'll take a short-term salary hit? Simply looking to find ...
8 Provocative Questions that Encourage Lateral Thinking
At the start of many projects we are in a state of natural ignorance, as we don't yet know what we don't know. This is especially true when ...
How to Use a Process Walk-through to Validate Requirements for a New System
When I began my latest consulting job, one of my first deliverables was to assist the stakeholders with a process walk through. The purpose of the walk through ...
How Do You Collect Requirements for a Reporting System?
Reader question: “How do people go about collecting report requirements from clients and trying their best to reduce overheads whilst still fulfilling the data needs? I know there ...
BA Success Story! Becoming an Enterprise Analyst – Dr. Laura Kesner, CBAP
Are you wondering what it takes to make the move from business analyst to enterprise analyst? Dr. Laura Kesner and her colleague BA</span><span style="line-height: 1.5em;"> have expanded the business ...
How to Use a Project Journal to Keep Track of Your BA Work
As Business Analysts, we are professional change practitioners. We are experts in the field of “change” and should expect to add maximum value to the organisations we work ...
How to Move From IT to Business Analysis
Author: Adriana Beal You are a good software engineer, database manager, or software quality assurance professional who recently discovered that business analysis is the role you enjoy the ...
Why Do We See Technical Skills in Business Analyst Jobs?
Why do we see technical skills in business analyst jobs? We know that to be a business analyst, you don't have to be an IT person. But this truth doesn't ...
5 Steps to Becoming a CBAP
Are you interested in earning your CBAP® but not sure where to get started? CBAP® stands for Certified Business Analysis Professional™ and is the International Institute of Business ...
How to Elicit Requirements from Distributed Teams? Virtual Brainstorming!
In my last article on Bridging the Gap, I introduced some key concepts for planning virtual meetings: Consider the focus of the meeting or workshop; Minimize duration & maximize ...
5 Ways to Stay Visible in a Flat Organization
You might be doing a great job, but does your manager know it? Do they recognize your contributions and would you be among the short list of people ...
How to Capture Stakeholder Concerns
As you begin eliciting information about the requirements, it's very likely that you'll discover information that's not quite a requirement and not quite a business need either but ...
Attending the Right Meetings and Avoiding Unnecessary Ones
Anne, a young business analyst for a financial company in New York, arrived late for the meeting. I had been at the company for two days of a ...
How to Successfully Sell Your initiatives to Your Boss
Author: Adriana Beal In my previous article for Bridging the Gap, I wrote about the importance of right-sizing your initiatives to get beyond a career plateau as a ...
How Do I Define a KPI for a Business Analyst?
Reader Question: Hi, My manager asked me to define KPI for the business analyst job. I've tried do to some research but everybody seems to have a bit ...
How to Get Beyond a Limited Business Analyst Role
Author: Adriana Beal It's common for me to receive emails from business analysts who are feeling frustrated with their current situation at work, all related to the same ...
Varied Work History? How to Showcase Key Projects in Your Business Analyst Resume
If it's been a few years since you've dusted off your resume, it's likely that you have a host of relevant experiences that need to be included as ...
How Do I Know If I’m Ready for My First Business Analyst Project?
Reader Question: I read statistics that say that 80% of projects fail because of poor requirements. I've been a developer and I could take a certification test before ...
I’m Letting Go of the Big Thick Requirements Document. Are You?
Some recent posts across the blatherverse have highlighted some considerations that we as good business analysts must employ when developing and delivering our documentation and deliverables. These got ...
What is the Difference Between a BA Contractor and a Consultant?
Many business analysts are looking to "go out on their own" and are thinking of contracting or consulting. Either option is a great way to increase your income, ...
Does a Business Analyst Label Themselves as an IT Person?
Reader Question: I just realized that what I love to do and have always done best is business analysis. But I am a civil engineer, have no desire ...
The Danger in Being an Expert
One of the biggest problems in the business analyst profession is that people expect us to be the experts. Over time, as we grow in a role within ...
Building a Mature Business Analyst Practice: Interview with Mark Jenkins
Mark Jenkins and I had the opportunity to chat a few months back while he was Manager, Business Analysis at Websense. He has since taken on a new ...
Building a better business analysis practice
Author: Adriana Beal John Davis writes: We’ve been looking at IAG’s BA Benchmark 2009 that deals with the impact of poor requirements practices on project and organisational success. ...
How Big is the Gap Between Sales and Business Analysis?
Reader question: I have been in sales now for about 15 years, mostly in the financial industry. I am thinking of changing careers and the business analyst route ...
Akk! The Developers Won’t Use My Requirements Specs!
Let me share one of my more humbling experiences as a business analyst. To be perfectly blunt, the developers did not like my requirements specifications. It was hard ...
How to Plan the Move from Technical Analyst to Business Analyst
Reader: I had a question for you and would really appreciate your insight into this. I have 5 years of experience in IT and a very good balance ...
Durga Patil on Being a Business Analyst in the Insurance Domain
Learn from the mistakes of others. You can't live long enough to make them all yourself. I had the opportunity to speak personally with Durga Patil, a business ...
Use Cases: A Personal History (and a bit of a love affair)
Can you really have a love affair with a document? Don't tell my husband, but the answer is "yes". For me, the love of my business analysis professional ...
Managing ambiguity – a key business analyst competency
Author: Adriana Beal Among the many competencies that business analysts need to develop in order to advance their careers, the ability to manage ambiguity is undoubtedly a critical ...
How Do I Break into the Financial Industry with No Industry Experience?
Editor's note: This week we are tacking the tough question of industry experience. I hold that you should only apply for jobs for which you are qualified and ...
Technical Specifications and System Documentation Can Take Different Forms
Do you demand that your documentation serve double duty as a technical specification and a system document? While in the past I've done exactly that, my recent forays ...
What’s next? What Careers Can I Explore with My Business Analyst Experience?
Do you ever wonder "what's next?" on this path you are on? Considering a career in business analysis and want to know what options it will open up ...
What were you doing a decade ago? What will you be doing a decade from now?
Today we start a new decade. While in the broader scheme of life and happiness, this is just one other moment passing us by, it does provide a ...
How Do I Craft Bullet Points for My Business Analyst Resume?
Reader Question: My question is about BA resumes. I have 5 years of experience in IT and around 4.5 in BA. I am a developer/BA blend, as I ...
Being an Independent Business Analyst Consultant
As opportunities within business analysis continue to expand, many professionals are considering independent business analyst consultant roles. At Bridging the Gap, we focus on helping mid-career professionals build ...
10 Ways to Communicate More Effectively on IT Projects
Great business analysts are great communicators. We communicate in meetings, through elicitation, via email, and through our requirements documentation. Verbal and written communication are key competencies for the ...
How to Build a Transition Plan: 4 Steps to Onboarding a New Business Analyst
Nothing is worse than starting a new job with a set of expectations and you don't know what they are. When you transition from one role to another, ...
How to Groom the Product Backlog for Improved Sprint Planning
In an agile environment your week-to-week and day-to-day focus quickly can become integrated with what the development team was working on each sprint. If you go into a sprint ...
Requirements As the Main Focus of Business Analyst Work
Author: Adriana Beal In discussions about the role of the business analyst, it is common to see professionals insisting on the importance of "going beyond requirements" when describing ...
How to Become More Confident in Requirements Elicitation
The initial meetings with a stakeholder can be nerve-wracking. Oftentimes projects come to us for "analysis" with very little detail. It can feel like everyone else knows more ...
How to a Use a Stakeholder Request List to Facilitate Scope Definition
Oftentimes a business analyst gets involved in a project with multiple different business stakeholders with competing views. Before jumping into the analysis of the project or even defining ...
Expanding the Business Analyst Role — Good or Bad?
Author: Adriana Beal One of the topics that appear to be on the mind of many business analysts lately is the expansion of the business analysis role. How ...
How to Interrupt Someone in a Meeting
Have you ever been holding your breath waiting not-so-patiently to get a word in edgewise while one participant dominated the discussion? You see one stakeholder after another begin ...
Some key challenges faced by business analyst managers
We often pine about the challenges of the being a BA. We are a relatively new profession. Our body of knowledge, while amazing, is new and not well ...
Do You Have the Key Business Stakeholders Involved in Your Project?
If customers are not receiving what they ask for in a project deliverable, what causes that? Where would everything fall apart to the point that requirements were not ...
How I Take Meeting Notes and Facilitate the Discussion Without Driving Myself Crazy
In many organizations, the leader of the meeting must fill multiple roles. You probably created the agenda, are guiding the discussion, and also responsible for taking the notes. ...
If a Project is Approved, Do You Need To Do a Business Case?
Reader question: "If a project is approved, do I still need to do enterprise analysis as defined in the BABOK? Do I need to do a business case?" ...
Requirements Templates: What To Do When You Must Start From Scratch
While you may have a formalized processes and sets of documentation requirements for your software projects (this can be helpful or hurtful), you might be starting with no ...
How to Give Positive Feedback to Your Business Stakeholders
Some stakeholders are just better at helping us do our jobs. While some people carry on and get distracted by any sort of new, cool idea that makes ...
How to Handle Job Titles in a Business Analyst Resume
When it comes to creating a professional business analyst resume, one challenge of being part of a relatively new profession is that while you have the experience you ...
STOP! You Are Being Too Detail-Oriented!
Imagine you are running a meeting, probably about software requirements for a project, and someone in the room gets squirmy. Maybe they are shuffling their papers. Maybe they ...
Is Your Strength Grounded in System Knowledge or Business Analyst Competencies?
Let me share a story with you. I started my first BA job by transitioning from a QA engineer role into a BA role. I had acquired deep ...
Improving software processes by engaging the business stakeholders
The last couple of posts about the collaboration between Business and IT have revolved around the active reaching out from one side or the other to engage the ...
How to Reach Across Organizational Boundaries to Create a More Successful Project
Whether an analyst resides on the business or IT side, he or she is ALWAYS in the middle. For a Business-side analyst to be effective, there must be ...
Using Wireframes or Prototypes to Elicit, Analyze, and Validate Software Requirements
We've all heard that a "picture is worth a thousand words". It's absolutely true when it comes to building good software requirements. In the case of building a ...
Making it Work Between Business and IT: Why and How to Reach Across Boundaries to Dissipate Potential Attitude Issues
As long as customers have been seeking solutions from the computing industry, there has existed a barrier between those who need a technological solution and those who provide ...
How to Create a User Interface Specification
A long, long time ago while working on a web-based product, a colleague of mine came up with this idea of writing a user interface or screen specification. ...
What To Do When a Developer Says “That’s Impossible”
We have all been here. You've defined just the right feature or solution to solve a specific business problem. It's elegant. It's simple. It's even got a hint ...
Epics in Agile – A Template to Scope a New Feature
Agile teams typically differentiate between "epics" and "user stories." As an agile business analyst, epics is a key technique to be aware of, as they are one way ...
How to Create a Business Domain Model
When you reach that point of the project where your head simply hurts from how hard you are thinking, you've spent hours in meetings rehashing the same concepts, ...
How to Prepare a Requirements Document in 4 Steps
So, you've met with your stakeholders and elicited information about their business processes, business needs, or how the system works today. How do you actually turn this into ...
Aligning business with IT creates better workplaces.
You can logically argue that software requirements save time, save money, and increase the return on your technology investment. I believe all these things to be true, not ...
How to Keep a Big Picture Perspective on an Agile Project
Based on my experience analyzing requirements in user stories, I'm convinced that a fundamental challenge for the agile business analyst or product owner is to maintain and communicate the "big ...
Your Technical Team Needs Business Context Too
Let's assume you've done your homework and scoped a project that meets specific business needs or objectives. It's easy to take a deep breath, kick back, and relax...waiting ...
How to Interview a Subject Matter Expert
When trying to uncover the functionality of an existing system or discover what a new or updated system needs to do to meet the business need, the most ...
Data Feed Requirements – A Template
In today's climate of content exchanges and web APIs, it's often necessary for someone with both business and technical knowledge to participate in data modeling activities or building ...
How to Create a Product Backlog: An Agile Experience
The product backlog is really the core deliverable that maintains and evolves the requirements in an agile environment. Ownership by the agile business analyst (or a product owner ...
What To Do When You Are In Between Projects: 10 Ideas That Add Value to Your Organization
Most of the time, most business analysts are exceptionally busy and can't even think about adding another task to their task list. But every once in awhile, you ...
How to Explore the System to Discover Requirements
When you are discovering the current capabilities of a software system, it's critical that you take time early on to explore the system as fully as possible. Of ...
How to Create Quick and Effective Meeting Agenda
One of my pet peeves is attending a "mystery meeting". You know the type, vague subject line and no agenda. Maybe you get a brief sentence in the ...
“The Only Stupid Question is the One You Don’t Ask”
You've been there. A question sits on the tip of your tongue but you just can't, no you won't, ask it. Pushing back questions that surface in your ...
10 Ways to Discover What the Problem Really Is
A clear sign of a poorly identified the problem is irrational disagreement. You've been in these meetings: one person brings up a great idea, another shoots it down ...
5 Questions to Ask Before Starting a Technology Project
Many times we are so excited to implement a new idea or solve a recently elevated business problem that we forget to stop for a moment and reflect ...
When are you “done” with requirements?
I have asked this question in nearly every business analyst job interview I’ve conducted and rarely heard the answer I was looking for. The most common (and wrong) ...
BAs are Difficult People (And So Is Everyone Else)
It was an eye-opening moment for me. Gordon Ellison stood up and said to a bunch of business analysts "You and I are difficult people to someone." I ...
The First 5 Signs That Business Analysis is the Career Choice For You
Are interested in becoming a business analyst? Or maybe you've just always thought it would be fun to get more involved in technology projects? If you are thinking ...
An Issue Tracking Template for Requirements Issues
The Issues List is one of the most simple and most effective tools you'll ever use as a business analyst. The list itself is simple. The ability to ...
